当前位置: 首页 >> 学院新闻
学院新闻
  • 踔厉奋发、笃行不怠——现代服务管理学院智慧管理俱乐部第一期学习顺利开展

    20 2022.06

    2022年6月14日,现代服务管理学院智慧管理俱乐部第一期学习顺利开展,学习指导教师杨凤对学习体系与框架作了深入解析。本次学习的主题除认知学习体系外,还开展了以《ERP—基于BI技术的企业决策工具》为主题的思维拓展。学生们以踔厉奋发、笃行不怠的精神学习,对大数据的价值进行了探讨,在初识ERP的基础上找到了切实的学习资源。最后,杨凤老师安排了...

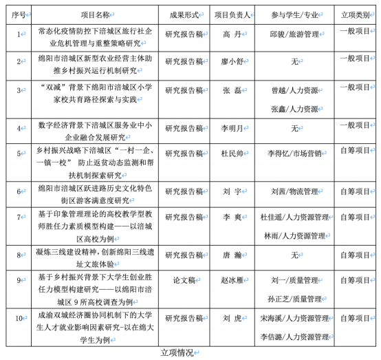
  • 喜报:现代服务管理学院获绵阳市涪城区社会科学界联合会研究规划项目立项

    20 2022.06

    为进一步聚合资源、整合力量,团结和组织社会科学界紧紧围绕地方经济社会科学发展的重大问题进行深入调查研究、形成有价值的智力成果,涪城区社科联在各方面精心选题、踊跃申报的基础上,经专家评审,现代服务管理学院获得涪城区2022年度社会科学研究规划项目立项10项,其中,一般项目4项,自筹经费项目6项。学院高度重视学生科研工作,把培养科研能力...

  • Ten In Ten Talk职业与梦想——旅游管理专业实习启动仪式顺利举行

    20 2022.06

    6月15日晚上,Ten In Ten Talk职业与梦想——旅游管理专业实习启动仪式在绵阳校区3508教室隆重举行。Ten In Ten Talk职业与梦想活动结合“2022活动实验室”在线公益性实践教学项目,该项目是由中国会展经济研究会|会展实践教学促进中心全程指导,会E人携手上海对外经贸大学“EL活动实验室公众号”共同发起的一个面向全国会展活动及相关专业创新型人才...

  • 喜报:现代服务管理学院教师荣获涪城区第五届优秀社科成果奖

    20 2022.06

    2022年6月16日,绵阳市涪城区人民政府发布关于公布涪城区第五届社会科学优秀成果评奖结果的通知。现代服务管理学院张磊老师以《基于云教学在人力资源管理认知实训课程中的教学改革探讨》的研究成果;黄晶老师以《农村因病致贫问题研究——以绵阳市涪城区为例》的研究成果,双双荣获涪城区第五届优秀社科成果奖优秀奖。?获奖情况近年来,学院高度重视科...

绵阳校区:四川省绵阳市科创园区园兴西街2号  /  成都校区:成都市成华区龙潭工业机器人产业功能区  / 德阳校区:四川省德阳市罗江区大学北路99号
版权所有:西南财经大学天府学院 © 2002-

川公网安备 51079002110064号
蜀ICP备06016397号